ST ST7
General
U-Flash is the way to program many ST7 devices. Flasher ST7 is a legacy product. The Flasher Pro supports ST7 devices in conjunction with the ST7 adapter.
Projects which were created for the Flasher ST7 are not supported by the Flasher Pro. Please create a new project with the Universal Flash Loader in order to program your ST7 device.
Device specific handling
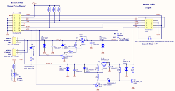
Wiring
The ST7 device can be clocked by an internal (application) or external (Flasher) clock source. If the internal clock source is used, please do not connect the clock output OSC1 (PIN5) to the target device. The frequency setting dialog is disabled in this case as it not required.
The external clock setting is required for programming speed and cable length adjustment. The higher the frequency, the shorter the wiring needs to be.
